Hàm giá trị là một khái niệm quan trọng trong lý thuyết triển vọng đã mở ra hướng tiếp cận mới so với lý thuyết hữu dụng kỳ vọng truyền thống. Bài viết này TintucFX sẽ làm rõ khái niệm, đặc điểm và vai trò trong việc giải thích hành vi ra quyết định của con người, đồng thời cung cấp cái nhìn sâu sắc về cách lý thuyết triển vọng thay đổi cách hiểu về rủi ro và lợi nhuận.
Khái niệm cơ bản về hàm giá trị

Hàm giá trị (Value function) là một công cụ cốt lõi trong lý thuyết triển vọng, được phát triển bởi Kahneman và Tversky. Khác với lý thuyết hữu dụng kỳ vọng, nơi giá trị được đánh giá dựa trên trạng thái tài sản cuối cùng, hàm này tập trung vào sự thay đổi tài sản tương ứng với một điểm tham chiếu – thường là trạng thái hiện tại của cá nhân. Điều này phản ánh cách con người cảm nhận về lợi nhuận và thua lỗ trong các quyết định kinh tế hoặc tài chính.
Cụ thể, Value function không đo lường mức độ giàu có tuyệt đối mà thay vào đó đánh giá mức độ thay đổi tương đối. Ví dụ, một khoản lợi nhuận 1 triệu đồng có thể mang lại cảm giác tích cực mạnh mẽ nếu so với trạng thái ban đầu, nhưng một khoản thua lỗ tương đương lại có tác động tâm lý lớn hơn. Hàm giá trị vì thế trở thành công cụ hữu hiệu để phân tích hành vi con người trong các tình huống có rủi ro.
Đặc điểm nổi bật của hàm giá trị

Hàm giá trị sở hữu ba đặc điểm chính, giúp lý giải tại sao con người đưa ra các quyết định khác nhau khi đối mặt với lợi nhuận và thua lỗ:
Hình dạng lõm trong miền lợi và lồi trong miền lỗ
Trong miền lợi (khi tài sản tăng so với điểm tham chiếu), hàm giá trị có dạng lõm, thể hiện sự e ngại rủi ro của con người. Điều này có nghĩa là con người thường ưu tiên sự an toàn và ít mạo hiểm khi đã đạt được lợi nhuận. Ngược lại, trong miền lỗ (khi tài sản giảm), Value function có dạng lồi, phản ánh xu hướng tìm kiếm rủi ro. Khi đối mặt với tổn thất, con người có xu hướng chấp nhận rủi ro cao hơn để cố gắng giảm thiểu hoặc đảo ngược thua lỗ.
Tập trung vào thay đổi tài sản, không phải tổng tài sản
Hàm giá trị không đánh giá mức tài sản tuyệt đối mà tập trung vào sự thay đổi tương đối so với điểm tham chiếu. Ví dụ, một người có thể cảm thấy hài lòng hơn khi nhận thêm 500.000 đồng từ mức tài sản ban đầu thấp, so với việc nhận cùng số tiền đó khi đã sở hữu tài sản lớn. Điều này giải thích tại sao các quyết định kinh tế thường bị ảnh hưởng bởi bối cảnh và kỳ vọng cá nhân.
Xem thêm: Hàm trọng số trong lý thuyết triển vọng nghĩa là gì?
Sự nhạy cảm với thua lỗ lớn hơn so với lợi nhuận
Một đặc điểm quan trọng của hàm giá trị là độ dốc lớn hơn trong miền lỗ so với miền lợi. Nói cách khác, con người cảm nhận tác động tâm lý từ một khoản thua lỗ mạnh hơn so với niềm vui từ một khoản lợi nhuận có giá trị tương đương. Hiện tượng này được gọi là “sự ác cảm với thua lỗ” (loss aversion), một yếu tố then chốt trong việc giải thích hành vi ra quyết định.
Tỷ trọng quyết định trong lý thuyết triển vọng

Khác với lý thuyết hữu dụng kỳ vọng sử dụng xác suất khách quan, lý thuyết triển vọng áp dụng khái niệm tỉ trọng quyết định (decision weight). Tỷ trọng quyết định không phải là xác suất thực tế mà là cách con người đánh giá xác suất dựa trên nhận thức chủ quan. Hàm giá trị, ký hiệu là v(z) – trong đó z đại diện cho sự thay đổi tài sản – kết hợp với tỉ trọng quyết định để xác định giá trị tổng thể của một triển vọng, được biểu thị là V(P).
Cụ thể, với một triển vọng P(pr, z1, z2), giá trị V(P) được tính dựa trên sự kết hợp giữa Value function v(z) và tỉ trọng quyết định tương ứng với xác suất pr. Điều này cho phép lý thuyết triển vọng mô tả chính xác hơn cách con người đánh giá các lựa chọn trong điều kiện bất định.
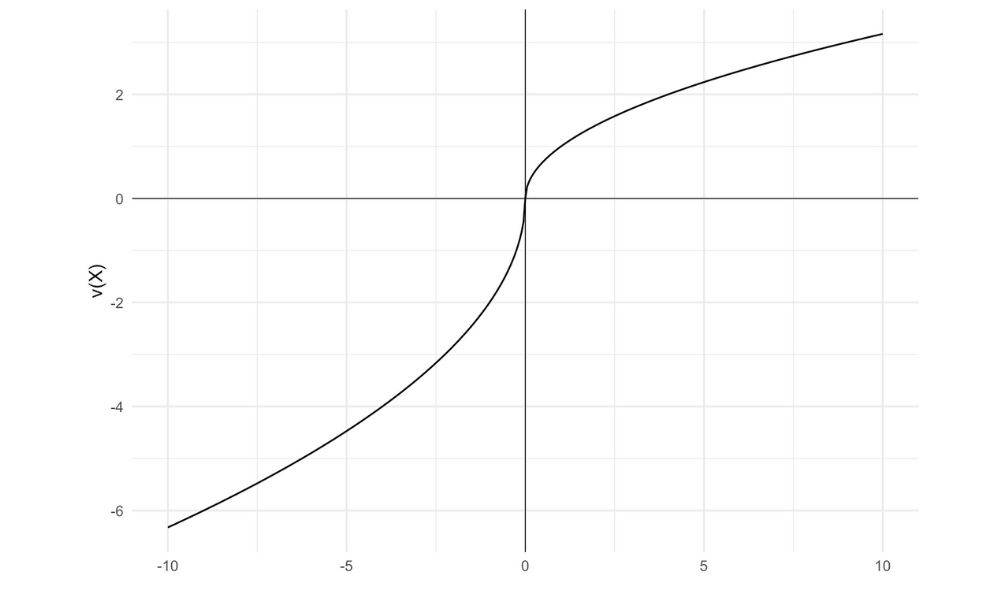
Minh họa hàm giá trị
Hàm giá trị thường được biểu diễn dưới dạng một đường cong, với trục hoành thể hiện sự thay đổi tài sản và trục tung biểu thị giá trị cảm nhận. Đường cong này có các đặc điểm sau:
- Trong miền dương (lợi nhuận): Đường cong lõm, thể hiện sự e ngại rủi ro. Ví dụ, giá trị cảm nhận từ việc kiếm thêm 1 triệu đồng sẽ nhỏ hơn so với tổng giá trị cảm nhận từ hai lần kiếm 500.000 đồng.
- Trong miền âm (thua lỗ): Đường cong lồi, phản ánh xu hướng tìm kiếm rủi ro. Một khoản thua lỗ lớn có thể thúc đẩy con người chấp nhận rủi ro cao hơn để bù đắp.
- Độ dốc lớn hơn trong miền lỗ: Một khoản thua lỗ 1 triệu đồng tạo ra tác động tâm lý mạnh hơn so với niềm vui từ khoản lợi nhuận 1 triệu đồng.
Ứng dụng của hàm giá trị

Value function có ý nghĩa lớn trong nhiều lĩnh vực, từ tài chính, kinh tế đến tâm lý học. Dưới đây là một số ứng dụng thực tiễn:
Trong tài chính và đầu tư
Hàm giá trị giúp giải thích tại sao nhà đầu tư có xu hướng giữ các cổ phiếu thua lỗ quá lâu (do ác cảm với thua lỗ) và bán các cổ phiếu sinh lời quá sớm (do e ngại rủi ro). Hiểu được đặc điểm này, các nhà quản lý tài chính có thể thiết kế chiến lược đầu tư phù hợp hơn với tâm lý khách hàng.
Xem thêm: Mối quan hệ đại diện là gì? Xung đột lợi ích và giải pháp
Trong marketing và bán hàng
Các doanh nghiệp sử dụng Value function để thiết kế chương trình khuyến mãi hoặc định giá sản phẩm. Ví dụ, việc nhấn mạnh “tiết kiệm 500.000 đồng” thay vì “giá giảm còn 2 triệu đồng” sẽ tạo cảm giác lợi ích lớn hơn, kích thích hành vi mua sắm.
Trong chính sách công
Các nhà hoạch định chính sách có thể sử dụng hàm giá trị để dự đoán phản ứng của công chúng trước các thay đổi kinh tế, chẳng hạn như tăng thuế hoặc trợ cấp. Việc hiểu rằng thua lỗ có tác động mạnh hơn lợi nhuận giúp thiết kế các chính sách ít gây phản ứng tiêu cực hơn.
Xem thêm các kiến thức Forex tại đây!
Lời kết
Hàm giá trị trong lý thuyết triển vọng là một bước tiến quan trọng trong việc hiểu hành vi ra quyết định của con người. Bằng cách tập trung vào sự thay đổi tài sản, e ngại rủi ro trong miền lợi, tìm kiếm rủi ro trong miền lỗ và sự nhạy cảm với thua lỗ, Value function cung cấp một công cụ mạnh mẽ để phân tích các quyết định kinh tế và tài chính. Việc áp dụng khái niệm này không chỉ giúp giải thích hành vi con người mà còn mang lại giá trị thực tiễn trong nhiều lĩnh vực. Để hiểu sâu hơn về các ứng dụng của nó, việc nghiên cứu lý thuyết triển vọng là một bước đi cần thiết.

